USSR SHOP »
Магазин »
Программное обеспечение »
Программирование »
Разное » Двойственный симплекс-метод. Курсовая,исходники Delphi.
Купить Двойственный симплекс-метод. Курсовая,исходники Delphi.
Описание товара:
Программа для решения задач линейного программирования двойственным симплекс-методом. Исходники на Delphi 7 и Delphi XE с подробными комментариями. Блок-схемы, а также курсовая работа, написанная по этой программе. Сдана на 5.
Программа сама составляет двойственную задачу и приводить ее к каноническому виду. Выводит подробный отчет о ходе решения задачи. Есть возможность решения как двойственной, так и прямой задачи, и быстрое переключения между ними, для более подробного анализа и исследования задачи.
Имеется три режима решения задач:
1) Автоматический
2) Пошаговый
3) Ручной
В первом режиме программа сама выбирает разрешающий столбец и строку, которые обеспечивают максимальное возрастание или уменьшение целевой функции. А также автоматически пересчитывает все таблицы.
В пошаговом режиме, каждая пересчитанная таблица выводится на экран. Этот режим удобен для просмотра промежуточных результатов решения задачи. Разрешающий столбец и строку, в данном режиме, программа также выбирает сама.
В ручном режиме пользователь сам выбирает разрешающую строку и столбец.
Также есть возможность экспорта всех таблиц, полученных в ходе решения задачи, в Excel.
-----------------------------------------------
Содержание архива:
1) Программа (exe-файл)
2) Исходники на Delphi XE и Delphi 7
3) Исходники упрощенного варианта программы на Delphi XE и Delphi 7
4) Курсовая работа (47 листов, сдана на 5)
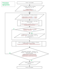
5) Блок-схемы алгоритма программы (6 листов)
6) Файл справки, содержащий подробное описание работы с программой
7) Несколько примеров расчета в программе.
В архиве имеется две версии программы с исходниками. Первая - более сложная, с экспортом в Excel, и более сложным интерфейсом. Вторая программа "simplex_lite" - это облегченная версия первой. Есть только функция пересчета таблицы, и отображения решения. Кода по минимуму. Эта версия подойдет для студентов, которым нужно простое решение задачи, и ничего более.
Программа сама составляет двойственную задачу и приводить ее к каноническому виду. Выводит подробный отчет о ходе решения задачи. Есть возможность решения как двойственной, так и прямой задачи, и быстрое переключения между ними, для более подробного анализа и исследования задачи.
Имеется три режима решения задач:
1) Автоматический
2) Пошаговый
3) Ручной
В первом режиме программа сама выбирает разрешающий столбец и строку, которые обеспечивают максимальное возрастание или уменьшение целевой функции. А также автоматически пересчитывает все таблицы.
В пошаговом режиме, каждая пересчитанная таблица выводится на экран. Этот режим удобен для просмотра промежуточных результатов решения задачи. Разрешающий столбец и строку, в данном режиме, программа также выбирает сама.
В ручном режиме пользователь сам выбирает разрешающую строку и столбец.
Также есть возможность экспорта всех таблиц, полученных в ходе решения задачи, в Excel.
-----------------------------------------------
Содержание архива:
1) Программа (exe-файл)
2) Исходники на Delphi XE и Delphi 7
3) Исходники упрощенного варианта программы на Delphi XE и Delphi 7
4) Курсовая работа (47 листов, сдана на 5)
5) Блок-схемы алгоритма программы (6 листов)
6) Файл справки, содержащий подробное описание работы с программой
7) Несколько примеров расчета в программе.
В архиве имеется две версии программы с исходниками. Первая - более сложная, с экспортом в Excel, и более сложным интерфейсом. Вторая программа "simplex_lite" - это облегченная версия первой. Есть только функция пересчета таблицы, и отображения решения. Кода по минимуму. Эта версия подойдет для студентов, которым нужно простое решение задачи, и ничего более.



