USSR SHOP »
Магазин »
Программное обеспечение »
Программирование »
Базы данных » База данных Учет работы.mdb
Купить База данных Учет работы.mdb
Описание товара:
Тема: «Проектирование информационной системы учета работы сотрудников для ЗАО «РЕЛЭКС»
СОДЕРЖАНИЕ
ВВЕДЕНИЕ 4
I Аналитическая часть 6
1.1 Технико-экономическая характеристика предметной области 6
1.1.1 Характеристика предприятия и его деятельности 6
1.1.2 Программная и техническая архитектура информационной системы предприятия 7
1.2 Характеристика комплекса задач, задачи и обоснование необходимости автоматизации 8
1.2.1 Выбор комплекса задач автоматизации и характеристика существующих бизнес-процессов 8
1.2.2 Определение места проектируемой задачи в комплексе задач и ее описание 14
1.3 Анализ существующих разработок и выбор стратегии автоматизации 15
1.3.1 Анализ существующих разработок для автоматизации задачи 15
1.3.2 Выбор и обоснование стратегии автоматизации задачи 17
II Проектная часть 19
2.1 Обоснование проектных решений по программному обеспечению 19
2.2 Разработка проекта автоматизации 21
2.2.1 Этапы жизненного цикла проекта автоматизации 21
2.2.2 Характеристика нормативно-справочной, входной и оперативной информации 22
2.2.3 Характеристика результатной информации 25
2.2.4 Функциональная модель 26
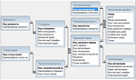
2.2.5 Логическая и физическая модели базы данных 27
2.2.6 Структурная схема пакета (дерево вызова процедур и программ) 30
2.2.7 Описание программных модулей 30
2.3 Контрольный пример реализации проекта и его описание 31
ЗАКЛЮЧЕНИЕ 38
СПИСОК ИСПОЛЬЗОВАННОЙ ЛИТЕРАТУРЫ 40
Прикладываю текст курсовой работы на 40 листах.
Выкладываю часть скриншотов базы данных.
Среда разработки: Microsoft Office Access.
СОДЕРЖАНИЕ
ВВЕДЕНИЕ 4
I Аналитическая часть 6
1.1 Технико-экономическая характеристика предметной области 6
1.1.1 Характеристика предприятия и его деятельности 6
1.1.2 Программная и техническая архитектура информационной системы предприятия 7
1.2 Характеристика комплекса задач, задачи и обоснование необходимости автоматизации 8
1.2.1 Выбор комплекса задач автоматизации и характеристика существующих бизнес-процессов 8
1.2.2 Определение места проектируемой задачи в комплексе задач и ее описание 14
1.3 Анализ существующих разработок и выбор стратегии автоматизации 15
1.3.1 Анализ существующих разработок для автоматизации задачи 15
1.3.2 Выбор и обоснование стратегии автоматизации задачи 17
II Проектная часть 19
2.1 Обоснование проектных решений по программному обеспечению 19
2.2 Разработка проекта автоматизации 21
2.2.1 Этапы жизненного цикла проекта автоматизации 21
2.2.2 Характеристика нормативно-справочной, входной и оперативной информации 22
2.2.3 Характеристика результатной информации 25
2.2.4 Функциональная модель 26
2.2.5 Логическая и физическая модели базы данных 27
2.2.6 Структурная схема пакета (дерево вызова процедур и программ) 30
2.2.7 Описание программных модулей 30
2.3 Контрольный пример реализации проекта и его описание 31
ЗАКЛЮЧЕНИЕ 38
СПИСОК ИСПОЛЬЗОВАННОЙ ЛИТЕРАТУРЫ 40
Прикладываю текст курсовой работы на 40 листах.
Выкладываю часть скриншотов базы данных.
Среда разработки: Microsoft Office Access.




