USSR SHOP »
Магазин » Банк Delphi + IDEF0 + текст курсовой
Купить Банк Delphi + IDEF0 + текст курсовой
Описание товара:
Информационная система " Банк " предназначена для автоматизации банковских операций.
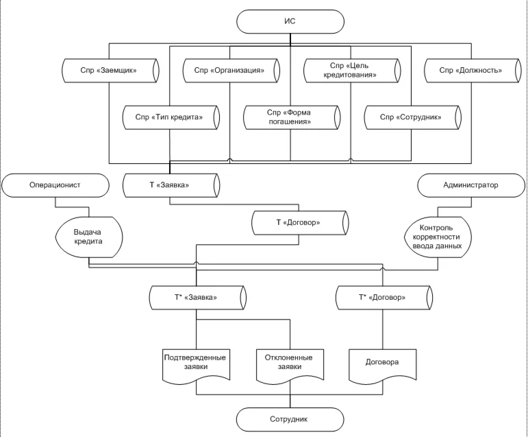
Взаимодействие сотрудника с ИС выполняться следующим образом. На первоначальном этапе анализируется первичная информация о кредитном договоре, к которой относятся различные документы в бумажном виде. Затем, необходимая информация заносится в справочник «Клиент», «Тип кредита», «Цель кредитования» и в процессе оформления заявки заносится информация в документ «Договор». Также, в системе необходимо заполнить ряд вспомогательных справочников, к которым относятся: «Организация», «Сотрудник», «Должность», «Тип кредита», «Форма погашения».
Проверка работоспособности информационной системы был выполнен путем заполнения всего комплекса представленных справочников и обращения к ним по средствам документов, к которым относятся: заявка; договор. Затем, были открыты заполненные таблицы данных и сверены данные с необходимыми информационными объектами исследуемой предметной областью.
СОДЕРЖАНИЕ
ВВЕДЕНИЕ 2
Глава 1. Технико-экономическая характеристика предметной области и предприятия 4
1.1. Характеристика предприятия и его деятельности 4
1.2. Организационная структура управления предприятием 6
1.3. Выбор комплекса задач автоматизации и характеристика существующих бизнес процессов 8
Глава 2. Информационное обеспечение задачи 14
2.1. Информационная модель и её описание 14
2.2. Используемые классификаторы и системы кодирования 15
2.3. Характеристика нормативно-справочной, входной и оперативной информации 16
2.4. Характеристика результатной информации 18
Глава 3. Программное обеспечение задачи 19
3.1. Общие положения (дерево функций и сценарий диалога) 19
3.2. Характеристика базы данных 21
3.3. Структурная схема пакета (дерево вызова программных модулей) 22
3.4. Контрольный пример реализации и его описание 23
ЗАКЛЮЧЕНИЕ 31
СПИСОК ИСПОЛЬЗОВАННОЙ ЛИТЕРАТУРЫ 33
ПРИЛОЖЕНИЕ 35
Среда тестирования: Microsoft Windows 7.
Среда разработки: Delphi 7.
Система управления базами данных: Microsoft Office Access.
Содержание архива: полный проект информационной системы (исходники, база данных, исполняемый файл).
Добавил еще текст курсовой работы с полным описанием программы.
Включаю модель IDEF0 разработанную в Process Modeler.
Взаимодействие сотрудника с ИС выполняться следующим образом. На первоначальном этапе анализируется первичная информация о кредитном договоре, к которой относятся различные документы в бумажном виде. Затем, необходимая информация заносится в справочник «Клиент», «Тип кредита», «Цель кредитования» и в процессе оформления заявки заносится информация в документ «Договор». Также, в системе необходимо заполнить ряд вспомогательных справочников, к которым относятся: «Организация», «Сотрудник», «Должность», «Тип кредита», «Форма погашения».
Проверка работоспособности информационной системы был выполнен путем заполнения всего комплекса представленных справочников и обращения к ним по средствам документов, к которым относятся: заявка; договор. Затем, были открыты заполненные таблицы данных и сверены данные с необходимыми информационными объектами исследуемой предметной областью.
СОДЕРЖАНИЕ
ВВЕДЕНИЕ 2
Глава 1. Технико-экономическая характеристика предметной области и предприятия 4
1.1. Характеристика предприятия и его деятельности 4
1.2. Организационная структура управления предприятием 6
1.3. Выбор комплекса задач автоматизации и характеристика существующих бизнес процессов 8
Глава 2. Информационное обеспечение задачи 14
2.1. Информационная модель и её описание 14
2.2. Используемые классификаторы и системы кодирования 15
2.3. Характеристика нормативно-справочной, входной и оперативной информации 16
2.4. Характеристика результатной информации 18
Глава 3. Программное обеспечение задачи 19
3.1. Общие положения (дерево функций и сценарий диалога) 19
3.2. Характеристика базы данных 21
3.3. Структурная схема пакета (дерево вызова программных модулей) 22
3.4. Контрольный пример реализации и его описание 23
ЗАКЛЮЧЕНИЕ 31
СПИСОК ИСПОЛЬЗОВАННОЙ ЛИТЕРАТУРЫ 33
ПРИЛОЖЕНИЕ 35
Среда тестирования: Microsoft Windows 7.
Среда разработки: Delphi 7.
Система управления базами данных: Microsoft Office Access.
Содержание архива: полный проект информационной системы (исходники, база данных, исполняемый файл).
Добавил еще текст курсовой работы с полным описанием программы.
Включаю модель IDEF0 разработанную в Process Modeler.