USSR SHOP »
Магазин » Бухгалтерия Delphi + IDEF0 + текст курсовой
Купить Бухгалтерия Delphi + IDEF0 + текст курсовой
Описание товара:
Информационная система " Бухгалтерия " предназначена для автоматизации деятельности бухгалтера малого предприятия.
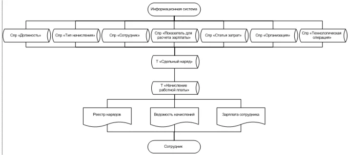
В качестве инструментария разработки была выбрана среда разработки Borland Delphi. Обработка первичных данных в информационной системе выполняется по средствам практического использования следующих пользовательских форм справочников: организация; сотрудник; должность; статья затрат; технологическая операция; тип начисления; показатель для расчета.
Обработка оперативной информации в информационной системе выполняется по средствам обработки следующих документов: наряд; начисление зарплаты. Анализ и консолидация данных в информационной системе выполняется путем работы с следующими запросами: реестр нарядов; ведомость начислений; зарплата сотрудника.
СОДЕРЖАНИЕ
ВВЕДЕНИЕ 2
1. Анализ деятельности предприятия 4
1.1. Характеристика предприятия и его деятельности 4
1.2. Организационная структура управления предприятием 6
1.3. Выбор комплекса задач автоматизации и характеристика существующих бизнес процессов 7
2. Разработка пользовательского интерфейса 11
2.1. Информационная модель и её описание 11
2.2. Используемые классификаторы и системы кодирования 12
2.3. Характеристика нормативно-справочной, входной и оперативной информации 13
2.4. Общие положения (дерево функций и сценарий диалога) 15
2.5. Характеристика базы данных 17
2.6. Структурная схема пакета (дерево вызова программных модулей) 19
2.7. Контрольный пример реализации и его описание 25
ЗАКЛЮЧЕНИЕ 31
СПИСОК ИСПОЛЬЗОВАННОЙ ЛИТЕРАТУРЫ 32
Среда тестирования: Microsoft Windows 7.
Среда разработки: Delphi 7.
Система управления базами данных: Microsoft Office Access.
Содержание архива: полный проект информационной системы (исходники, база данных, исполняемый файл).
Добавил еще текст курсовой работы с полным описанием программы.
Включаю модель IDEF0 разработанную в Process Modeler.
В качестве инструментария разработки была выбрана среда разработки Borland Delphi. Обработка первичных данных в информационной системе выполняется по средствам практического использования следующих пользовательских форм справочников: организация; сотрудник; должность; статья затрат; технологическая операция; тип начисления; показатель для расчета.
Обработка оперативной информации в информационной системе выполняется по средствам обработки следующих документов: наряд; начисление зарплаты. Анализ и консолидация данных в информационной системе выполняется путем работы с следующими запросами: реестр нарядов; ведомость начислений; зарплата сотрудника.
СОДЕРЖАНИЕ
ВВЕДЕНИЕ 2
1. Анализ деятельности предприятия 4
1.1. Характеристика предприятия и его деятельности 4
1.2. Организационная структура управления предприятием 6
1.3. Выбор комплекса задач автоматизации и характеристика существующих бизнес процессов 7
2. Разработка пользовательского интерфейса 11
2.1. Информационная модель и её описание 11
2.2. Используемые классификаторы и системы кодирования 12
2.3. Характеристика нормативно-справочной, входной и оперативной информации 13
2.4. Общие положения (дерево функций и сценарий диалога) 15
2.5. Характеристика базы данных 17
2.6. Структурная схема пакета (дерево вызова программных модулей) 19
2.7. Контрольный пример реализации и его описание 25
ЗАКЛЮЧЕНИЕ 31
СПИСОК ИСПОЛЬЗОВАННОЙ ЛИТЕРАТУРЫ 32
Среда тестирования: Microsoft Windows 7.
Среда разработки: Delphi 7.
Система управления базами данных: Microsoft Office Access.
Содержание архива: полный проект информационной системы (исходники, база данных, исполняемый файл).
Добавил еще текст курсовой работы с полным описанием программы.
Включаю модель IDEF0 разработанную в Process Modeler.